• Beranda
  • Profil
    • Profil Kawasan
    • Sejarah Kawasan
    • Visi dan Misi
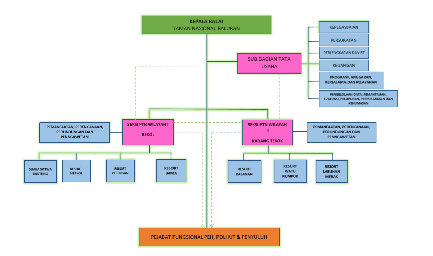
    • Kelembagaan
  • Pengelolaan
    • Pemanfaatan
    • Pengawetan
    • Perlindungan
  • Kontak Kami

Alamat & Kontak

  • Jl. Raya Banyuwangi - Situbondo Km. 35 Wonorejo, Banyuputih - Situbondo, Jawa Timur
  • (0333) 461650
  • balurannationalpark@gmail.com

Link Terkait

  • Kementerian LHK
  • Ditjen KSDAE
  • PPID
  • LPSE
  • Biro Kepegawaian